根据学校关于启动2024年西安交通大学国家级、省级“大学生创新训练项目”和“本科生科研训练和实践创新基金项目”申报工作的通知要求,现决定启动机械工程学院2024年国家级、省级“大学生创新训练项目”和“本科生科研训练和实践创新基金”(以下统称“大创项目”)项目的立项申报工作.
一、申报对象
1、项目申报人应为学校全日制在校本科生,且距离毕业时间应超过一年(允许大一学生以团队成员身份参与)。
2、重点支持2022级机械学院CDIO项目及企业项目及竞赛类项目的同学申报。
二、申报要求
1、大学生创新训练项目执行时间原则上为1年,不得超过申报学生的在校时间;
2、项目申请负责人原则上为机械学院学生;
3、每位学生参与大创项目不得超过2项(其中以项目负责人身份不超过1项);
3、指导老师应有中级以上职称,每位指导教师同时指导的大创项目不得超过2项,对于申报企业命题的项目团队,鼓励校内导师与企业导师共同指导;
4、项目参与人为本科生团队,每个团队人数以3~5人为宜,不允许单独申报或超过5人,鼓励学科交叉、跨专业联合组建团队,项目成员必须有明确分工。
三、项目要求:
1、项目类别
(1)一般项目:按每年惯例申报的大创项目,学院推荐立项为国家级项目的数额不超过申报项目的1/3。
(2)重点支持领域项目:鼓励引导大学生契合国家经济社会发展和重大战略需求,结合创新创业教育发展趋势,在重点领域和关键环节取得突出创新创业成果。每个学院最多推荐重点支持领域项目2项,学校优先考虑此类项目的立项级别和经费支持,以及推荐参加全国大学生创新创业年会。(重点支持领域项目指南见附件1)
2、命题类别
(1)企业命题。鼓励学院积极对接企业征集企业命题,将产业中的实际问题转化为大创项目选题,学生以“真题真做”“揭榜挂帅”的形式进行申报,鼓励企业对申请项目予以经费资助。学校优先考虑此类项目的立项级别和经费支持。
(2)竞赛命题。鼓励将各类高水平竞赛(建议优先选择中国高等教育学会竞赛排行榜单中竞赛,见附件5)与大创项目相结合,将竞赛题目转化为大创项目选题。同时,通过竞赛命题项目为中国国际“互联网+”大学生创新创业大赛等高水平竞赛发掘、培育优质项目。学校优先考虑此类项目的立项级别和经费支持。
(3)自选命题。选题具有创新性或明显创业教育效果。鼓励开展具有一定创新性的基础理论研究和有针对性的应用研究课题,鼓励新兴边缘学科研究和跨学科的交叉综合研究选题。
(4)大学生创新训练项目资助金额如下:
类别 |
理工医学类 |
文史经管类 |
国家级 |
10000元 |
5000元 |
省级 |
7000元 |
3000元 |
校级 |
4000元 |
2000元 |
备注:以上为批准立项的平均金额。具体各项目金额以学校公示文件为准。
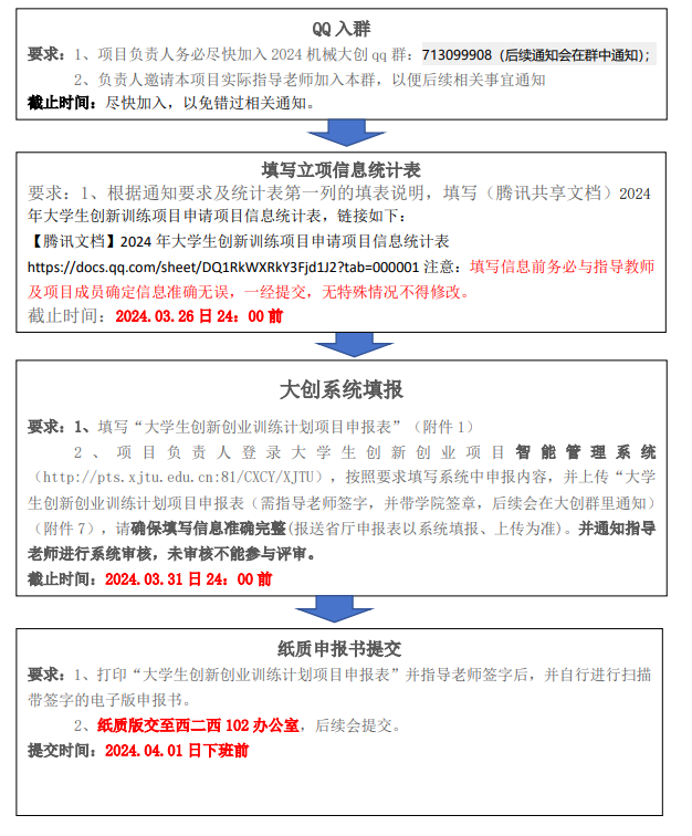
四、申报流程


五、相关政策
大学生创新训练项目采取动态考核,将综合中期、结题等考核综合考评进行晋级、淘汰;项目立项成功后不得放弃,否则产生的不良后果,自行承担。
联系人:权老师联系电话:82667984(qq:392395440)
办公室:机械基础实验教学中心,西二楼西102